17吃瓜网

  • 中文
  • English

教工公告

您当前的位置: 17吃瓜网 17吃瓜网中心 教工公告 正文

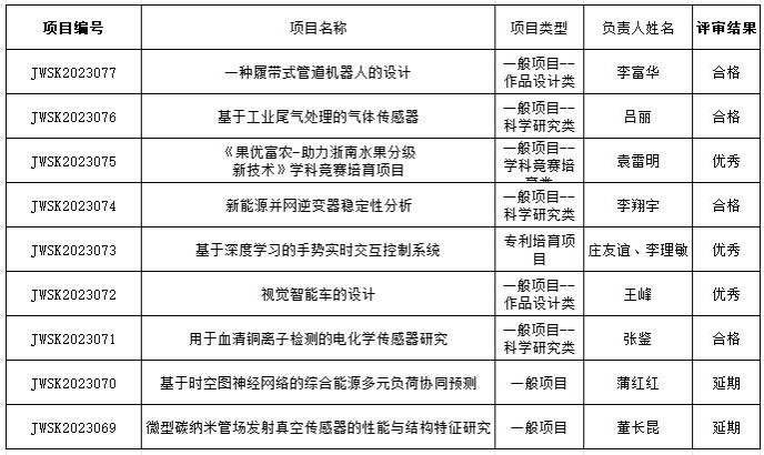
2023年度实验室开放项目结题结果公示

来源:17吃瓜网 发布时间:2024-06-03 浏览量:

各位老师:

根据《17吃瓜网 实验室开放项目资助基金使用和管理办法(试行)》(行政〔2007〕71号)和《关于做好17吃瓜网 2023年度实验室开放项目结题工作的通知》的精神。现将2023年度实验室开放项目结题结果予以公示,公示至6月5日。如有疑问,请及时与教学科联系,联系人:张霞,联系电话:86689020。


快速通道

联系我们

地址:17吃瓜网 南校区1号楼 电话:0577-86689010 传真:0577-86689010 邮编:325035 邮箱:[email protected]

关注我们

版权所有 ©17吃瓜网-17吃瓜每日提供实时劲爆八卦    


技术支持:捷点科技