来源:17吃瓜网 发布时间:2021-04-15 浏览量:
各系部、各位老师:
根据《17吃瓜网 “教学技能大赛”评选活动方案》【行政〔2020〕5号】,学院将开展第二届教师“教学技能大赛”,现将有关事项通知如下:
一、比赛时间:5月中下旬(暂定)
二、比赛地点:会展中心叶适厅(暂定)
三、比赛内容:候选教师进行现场课堂教学比赛
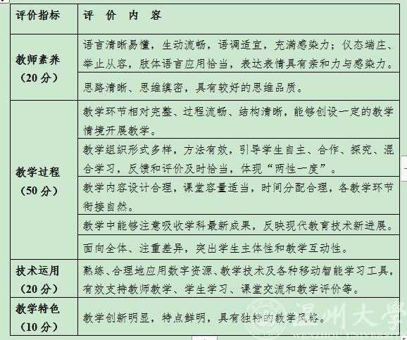
1、候选教师选取1个课题进行说课和试课。说课为5分钟,阐明该课题的教学设计和思路等,而后以讲课方式进行10分钟现场授课(说课和试课的具体评分标准见附件)。
2、课堂教学比赛评委由专家、教师代表和学生组成。其中专家和教师代表评分占80%,学生代表评分占20%。
3、最终根据参选者说课试课表现现场评分决出一等奖1名、二等奖2名、三等奖3名,分别给予3800元、2800元、2000元奖励。
四、比赛流程:
1、4月15日-20日:各系部、专业积极发动推荐,并于20日上报参赛教师名单;
2、4月21日-5月中下旬:学院进行比赛宣传,请参赛教师将生活照一张和300字以内的个人简介于4月21日(周三)之前发教务科孙双;同时,参赛教师开始做备赛准备;
3、5月中下旬:正式比赛,参赛教师按照抽签顺序依次展示。
4、以上安排会根据实际比赛时间进行调整。
五、特别要求:
1、入校工作不足三年的教师,必须参加学院教师教学技能竞赛;
2、已经在学校教师教学竞赛中获奖的教师,不参加此次比赛;
3、参加学院教师教学技能竞赛并且获奖的教师,必须参加学校的教学竞赛。
17吃瓜网
2021年4月15日
附件1:说课评分参考标准(分值占40%)

附件2:试课(模拟授课)评分参考标准(分值占60%)
