来源:17吃瓜网 发布时间:2025-04-02 浏览量:
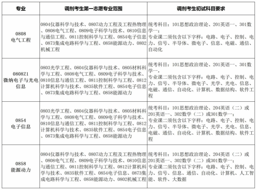
一、调剂专业目录
二、调剂要求

对申请17吃瓜网 同一专业调剂考生,根据其本科毕业专业背景,优先接受本科专业与调剂报考专业相符或相近的考生。
调剂考生复试材料可参考一志愿复试安排准备://17-cgweb.com/info/1037/23410.htm
参考书目://yjsb.17-cgweb.com/info/1141/8932.htm
三、17吃瓜网概况
1、17吃瓜网简介
17吃瓜网 办学源头可追溯至1985年开始招生的原17吃瓜网 电子技术专业,是从事电气工程、电子科学与技术、集成电路、信息通信、自动化控制等领域教学、科研、人才培养和企业服务的工科类学院。现有教职工108人,其中专任教师78人。拥有“百千万人才工程国家级人选、国家有突出贡献中青年专家、享受国务院政府特殊津贴专家、中国发明协会会士、中国电工技术学会会士、浙江省高层次人才等各类人才工程50余人次。现有本科生1257人,研究生240人(含海外留学生)。
学院现有电气工程、电子科学与技术、集成电路、信息与通信工程四个一级学科。电气工程学科为浙江省“十二五”重点学科、“十三五”和“十四五”一流学科,2023软科中国最好学科排名全国41名,浙江省属高校排名第一。电气工程学科聚焦海洋强国战略需求,依托温州千亿级国家电器产业集群,面向智能制造和双碳目标,凝练智能电器与电工装备、电力电子与电能变换、电力信息技术等研究方向,在低压电器智能化制造、岸基电源装备数字化、新能源综合应用等方面凸显特色。电子科学与技术学科为“市级一流学科”,形成微电子学与固体电子学、物理电子学、电路与系统方向在芯片安全、光电功能器件、信息处理等方面具有特色。学院拥有电气工程、能源动力、微纳电子与光电信息、电子信息四个硕士学位授权点。
学院现有电气工程及其自动化、电子信息科学与技术、集成电路设计与集成系统、电子信息工程(两岸合作项目)4个本科专业。其中,电气工程及其自动化专业是首批国家一流本科建设专业、教育部卓越工程师教育培养计划专业、浙江省“十三五”特色专业,通过了工程教育专业认证。电子信息科学与技术专业是浙江省一流本科建设专业。学院仪器设备总值超1.2亿。学院实验教学中心是浙江省“十四五”省级重点建设实验教学示范中心。
2、学科平台
学院建有电气数字化设计技术国家地方联合工程研究中心、全省低压电器智能化与新能源应用重点实验室、浙江省低压电器工程技术研究中心、浙江省光电功能器件与数字化检测国际科技合作基地、机械工业用户侧光伏微网工程中心、浙江省电气数字化协同创新中心等8个国家、省部级科研平台。
建有温州市集成电路与物联网智能系统重点实验室、温州市微纳光电器件重点实验室、温州市新能源微电网工程技术研究中心、温州市智能电子电器行业技术研究中心等6个市级科研平台。拥有浙江省智能电网低压电器技术重点科技创新团队、电气数字化设计浙江省工程实验室—海岸工程特种电源技术创新团队、智能电气技术及应用浙江省高校高水平创新团队等3支省级创新团队;拥有温州市智能电网低压电器技术团队、温州市物联网技术重点创新团队、温州市电气数字化设计技术国家地方联合工程 “高水平创新团队”等3支市级创新团队。
3、代表性科研成果
近五年来,学院教师承担国家自然科学基金重点项目、国家重点研发计划项目等国家级项目30项,承担浙江省重点研发计划项目、浙江省“尖兵领雁”重大科技专项等19项,在国内外学术期刊发表SCI、EI等高水平论文390篇。教师科研成果先后获国家技术发明二等奖1项、国家科技进步二等奖2项,获教育部进步一等奖、中国专利金奖、中国专利优秀奖等省部级奖励18项,获中国机械工业科学技术奖特等奖等行业科技奖19项。
第一完成人代表性奖项
序号 | 奖励类别 | 获奖等级 | 获奖项目名称 |
1 | 国家科学技术进步奖 | 二等奖 | 海岛/岸基高过载大功率电源系统关键技术与装备及应用 |
2 | 教育部科学技术进步奖 | 一等奖 | 海岸工程兆瓦级特种变流电源关键技术及应用 |
3 | 中国专利奖 | 金奖 | 海岛特种电源供电系统 |
4 | 教育部科学技术进步奖 | 二等奖 | 海岛/岸基微电网系统与模块化成套装备 |
5 | 浙江省科学技术进步奖 | 二等奖 | 低压控制电器整机与关键零部件核心技术及产业化 |
6 | 中国商业联合会科学技术奖 | 特等奖 | 面向污泥耦合热电气高效联供的智能感知与协同控制关键技术及应用 |
7 | 中国机械工业科学技术奖 | 特等奖 | 海岛/岸基大功率特种电源系统关键技术与成套装备及应用 |
8 | 中国机械工业科学技术奖技术发明奖 | 一等奖 | 泛半导体基片超精高效切磨抛装备关键技术及应用 |
4、社会服务
学院注重科技成果转化与社会服务工作,是浙江省低压电器产业技术创新战略联盟秘书长单位,分别和温州市瓯海区人民政府、乐清市人民政府联合建有17吃瓜网 智能锁具研究院、17吃瓜网 乐清工业研究院等2个校地研究院,科技服务地方电器产业成果陆续被中央电视台《新闻联播》《经济半小时》与《朝闻天下》节目报道。
四、硕士点介绍
电气工程(080800)设有电力电子与电力传动、电机与电器、电力系统及其自动化、电工理论与新技术、高电压与绝缘技术5个研究方向。针对海洋强国战略需求,研究海洋工程特种电源理论及技术、岸基电源装备数字化设计理论与应用、新能源微电网技术;针对温州千亿级国家电器产业集群,主要研究高性能永磁电机及系统、电器与系统可靠性设计、智能电器设计理论与方法、电器智能制造;针对电工前沿技术及交叉学科发展需求,主要研究磁性材料与器件、电力系统信息安全、电磁兼容理论与设计、电力系统通信理论与应用等;开展智能化大功率低功耗高频集成电路优化设计、宽禁带半导体功率器件及高可靠性变换器设计、电气装备光电检测等学科交叉研究。
微纳电子与光电信息(0808Z1)设有集成电路与系统、微纳电子器件与应用、光电技术与信息处理3个研究方向。是为电子电气、光电信息、物理学、计算机等学科交叉新增设置的二级学位点,具有强弱电结合、光机电结合和软硬件结合的鲜明特色。集成电路与系统方向聚焦智能化高密度大功率低功耗高频集成电路设计、硅基光电集成、宽禁带半导体功率器件设计、微波天线及器件与链路设计、物联网智能化等方面的研发;微纳电子器件与应用针对碳基场电子发射器件、碳纳米新能源电池器件与应用、碳纳米管电子传输与吸附性能等微纳电子材料制备及器件系统集成开展研究。光电技术与信息处理针对激光与非线性光学、光电检测、光纤传感、图像处理等光电技术与器件方面开展研究。
电子信息(085400)设有集成电路工程、通信工程、人工智能、控制工程、光电信息工程等五个稳定的学科领域。集成电路工程主要开展低功耗集成电路、高信息密度集成电路、智能功率集成电路、微波毫米波芯片、片上系统(SoC)等方面的研究,通信工程主要开展智能物联网、通信网络与信息安全、无线传感器与射频通信、卫星通信、移动通信、光通信、导航定位、信号与信息处理、多源信息融合等方面的研究;人工智能主要开展机器学习与深度学习、计算机视觉与图像处理、智能机器人;控制工程研究控制相关的理论、方法、技术及其工程应用;光电信息工程主要开展光电信息检测、新型光电子器件、微纳真空电子与能源器件、激光技术及应用、目标检测与识别、光电图像处理等光电技术与器件等方面的研究。
能源动力(085800)面向新型能源体系建设国家重大战略和温州千亿级国家电气产业集群,形成电气工程、清洁能源技术两个稳定学科领域。电气工程针对国家发展战略及重大需求,依托温州千亿级电气产业集群,重点研究电器基础理论、电气智能化与智能制造、智能微网系统等;清洁能源技术针对国家能源绿色低碳转型需求,重点研究可再生能源转化与利用技术、风-光-储-充-多元系统、清洁能源装备技术、数字运维技术等。
五、招生联系方式
17吃瓜网 研究生招生信息网://yjsb.17-cgweb.com/zsw/
学院研招办电话:0577-86689117