17吃瓜网
中文
English
17吃瓜网
17吃瓜网概况
17吃瓜网简介
历史沿革
机构设置
现任领导
学院黄页
17吃瓜网中心
17吃瓜网动态
媒体报道
教工公告
17吃瓜网公告
讲座预告
师资队伍
师资介绍
教授名录
瓯江特聘教授
人才工程
学科建设
学科简介
重点学科
人才培养
本科生教育
研究生教育
留学生教育
科学研究
机构平台
科研项目
科研成果
招生就业
本科生招生
研究生招生
就业导航
人才招聘
校友工作
校友荟萃
校友基金
党建阵地
17吃瓜网公告
党建动态
党员名录
资料下载
学生天地
表格下载
招生就业
本科生招生
研究生招生
就业导航
就业导航
您当前的位置:
17吃瓜网
招生就业
就业导航
正文
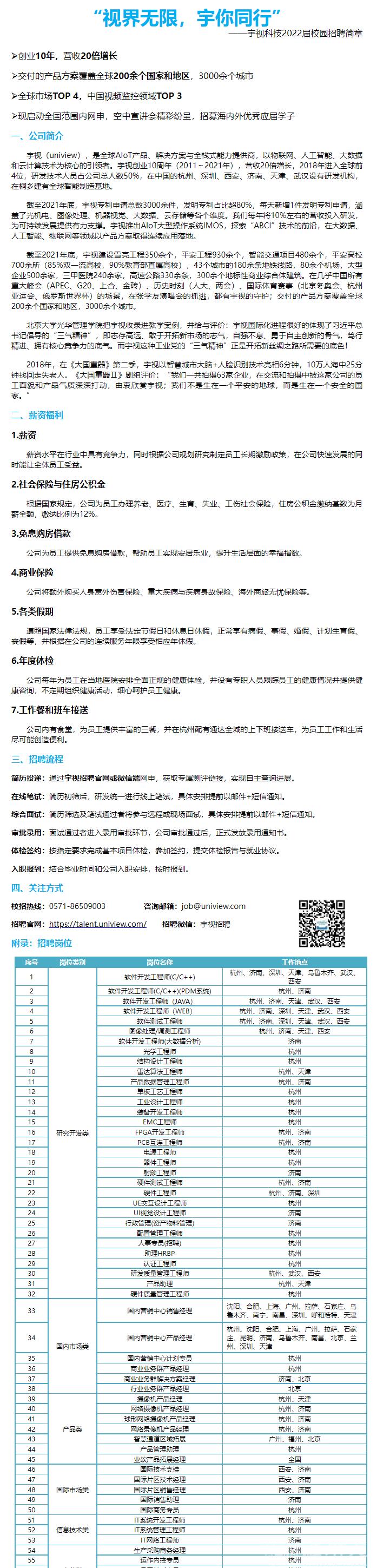
浙江宇视科技有限公司
来源:17吃瓜网 发布时间:2022-03-28 浏览量:
上一篇:
上海泛微网络
下一篇:
广州卓动信息科技有限公司
[返回列表]
[打印本页]
快速通道
规章制度
媒体报道
机构平台
温大邮箱
相关链接
17吃瓜网
行政办公网
17吃瓜网 图书馆
浙江省重点实验与创新平台
联系我们
地址:17吃瓜网 南校区1号楼
电话:0577-86689010
传真:0577-86689010
邮编:325035
邮箱:
[email protected]
关注我们
版权所有 ©17吃瓜网-17吃瓜每日提供实时劲爆八卦
技术支持:
捷点科技