来源:17吃瓜网 发布时间:2021-05-20 浏览量:
为全面贯彻落实从严治党要求,践行新时代党的组织路线,进一步规范高校毕业生党员组织关系及日常教育管理工作,确保每名党员都纳入党组织的有效管理和服务之中,做到党员日常教育管理全过程、全覆盖,提升基层党组织组织力,现将2021届毕业生党员组织关系转接工作有关事项通知如下:
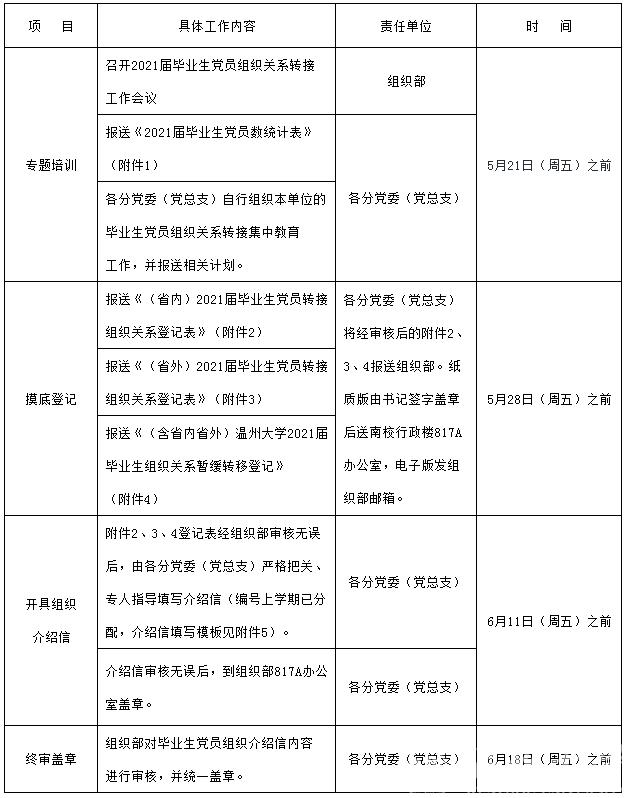
一、时间安排

注:组织关系转接到省内基层党组织的,全都在系统内办理转接手续,不再开具纸质介绍信;组织关系转接到省外基层党组织的,需开具一道纸质介绍信办理转接手续,具体办理方式和时间参照上述表格安排。
二、党组织和党员的主要职责
1.转出党员组织关系党组织的主要职责
(1)教育督促党员按照规定及时转移组织关系,并如实填写党员组织关系凭证。
(2)建立转移组织关系党员基本情况登记制度,对临时外出的党员要采取适当方式与其保持联系。
(3)及时了解党员外出期间的表现,查验流动党员活动证记载的有关内容。
(4)及时掌握党员去向,与党员所去地方或单位党组织保持联系。
2.党员职责
(1)因工作、学习、生活等原因离开原所在党组织,要及时转移党员组织关系,在规定时间内到所去地方或单位党组织报到。
(2)短期外出或外出时间较长但无固定地点的,应当通过适当方式主动与原所在党组织保持联系,汇报外出期间的有关情况,按照规定交纳党费。
(3)如果没有正当理由,连续6个月不参加党的组织生活,或不交纳党费,或不做党所分配的工作,就被认为是自行脱党。支部大会应当决定把这样的党员除名,并报上级党组织批准。
三、工作要求
1.各分党委(党总支)要认真审核每位毕业生党员的党建档案,发现入党程序不严、材料缺失等情况,要及时做好整改和补充。
2.各分党委(党总支)要认真做好毕业生党员的离校教育活动,帮助毕业生党员进一步坚定理想信念、增强党员意识;要召开专题会议,针对毕业生的组织关系转接事项进行详细的说明和教育,从源头上杜绝“失联党员”、“口袋党员”和“空挂党员”的出现。
3.各分党委(党总支)要严格按照中组部《关于进一步加强党员组织关系管理的意见》(中组发〔2004〕10号)文件精神,切实履行转出党员组织关系党组织和党员的职责,加强领导和督查,安排专人负责党员组织关系转接工作,确保党员组织关系管理的各项要求真正落到实处。
4.各分党委(党总支)要增强服务意识,尽力帮助党员解决转移组织关系中遇到的困难,有效衔接相关部门和单位,积极协调和妥善解决相关问题,确保每个党员都能纳入党组织的教育管理之中。
附件:1.2021届毕业生党员数统计
2.(省内)2021届毕业生党员转接组织关系登记表
3.(省外)2021届毕业生党员转接组织关系登记表
4.(含省内省外)17吃瓜网 2021届毕业生组织关系暂缓转移登记
5.毕业生党员组织关系介绍信模板
17吃瓜网 党委组织部
中共17吃瓜网
2021年5月14日